背景介紹
塑料是藥品包裝材料之一,現如今在制藥行業,嚴重依賴于塑料包裝材料,以將產品推向市場。藥品的塑料包裝材料包括瓶子、一次性使用的袋子(例如靜脈輸液、血液或其組分的輸液袋)、預充式注射器等,越來越多的大輸液廠家,從傳統的玻璃瓶,轉向一次性塑料袋。塑料包裝造價便宜、使用方便、不易破碎、方便運輸。但帶來的問題是,塑料包裝本身的有機物溶出,包裝材料中可能含有多種成分(各種聚合物和添加劑)會污染藥品,甚至對人體造成損害。所以相關生產企業必須證明這些包裝材料及其結構材料不會與藥品發生反應,從而影響藥品的適用性。
法規介紹
2016年,美國藥典USP<661>章作出修改,題目為《塑料包裝系統與其組成材料》,提出對大包裝注射劑的包裝材料,檢測浸出液的總有機碳TOC。要求對象是所有出售到美國市場的最終藥品制劑的塑料包裝容器,是USP的強制要求,包括中國出口到美國的廠商。
我們國家對藥包材中總有機碳(TOC)含量進行嚴格監管,制定了相應的檢測法規,旨在確保藥包材的純凈度,防止有機污染物的遷移和殘留。2023年2月,國家藥典委員會發布了4204《藥包材溶出物測定法》征求意見稿,增加了TOC對總有機碳檢測的要求。檢測方法采用特定的浸提介質和浸提條件浸提藥包材,使用總有機碳分析儀測定溶出液中釋放的總有機碳(TOC),以確保最終藥物的安全性。
4204《藥包材溶出物測定法》解讀
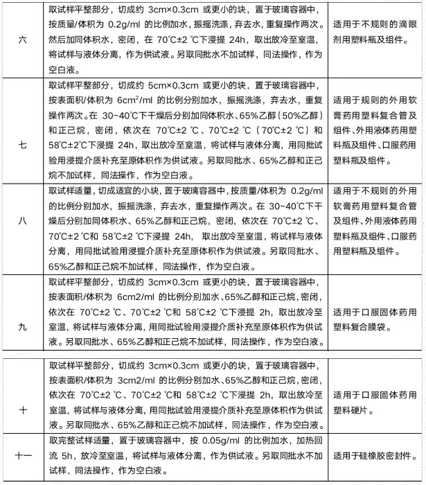
配制線性范圍在0.5~20mg/L的標準曲線,照制藥用水總有機碳測定法(通則0682)分別測定水供試液和空白溶液的TOC含量,計算兩者差。如果供試液的TOC值超出了該線性范圍的上限,則將其進行適當稀釋后再分析。根據不同的盛裝器皿,提取方式也不盡相同。藥包材溶出物測定常用的供試液制備方法見下表。

德國耶拿解決方案
樣品制備
根據4204《藥包材溶出物測定法》,制備和分析一個藥用塑料包裝系統樣品和幾個塑料包裝用的制造材料樣品。所得到的溶液必須在4小時內進行TOC測量。
儀器特點
使用multi N/C pharma系列總有機碳分析儀。

穩定耐用、最靈敏
-專利高聚焦NDIR檢測器
-完全采用防腐材料制成,延長檢測器壽命,降低維護成本
-采用高聚能光學元件,使用效率接近100%,極大提高分析靈敏度
-全量程,寬范圍,無需稀釋,直接測量高達30000mg/L樣品
VITA流速控制系統確保精準的測量結果
-完全消除流速波動引起的誤差,確保得到準確、重現性好、靈敏度高的測量結果
-提高儀器的整體穩定性,延長校正曲線有效時間
“EASY CAL輕松校正”
-可實現“一個標準溶液濃度,不同體積進樣”的方式制作標準曲線,極其方便
-低濃度標準曲線,避免了配置過程中的污染問題,獲得滿意結果
高效樣品消解系統,確保測量數據的真實性
-干法:最高1000℃,快速消解高穩定性化合物,顆粒物兼容性佳,耐鹽度高,結果可靠
-濕法:高能量雙波長紫外反應釜,254nm,185nm,輕松消解各類樣品
-提供高鹽套件以及豐富的其他附件,拓寬了您的應用范圍
一目了然的設計
-直觀的軟件設計,提供實時結果更新、簡單操作和高效的工作流程
-所有功能和設備信息一目了然
-具備自我監控功能以及最高的數據完整性標準
校準
使用multi N/C pharma系列分析儀, 采用NPOC法,曲線范圍0.1 ~ 20 mg/L,采用多點定標的方式,標準溶液用1000 mg/L蔗糖儲備液配制。校準曲線及其特征值如圖1所示。

結果
如上所述,在完成上面的系統校準后,測試了來自三個客戶提供的包裝系統所使用的塑料制造材料的提取物和QC標準點,結果如下表。


multi N/C pharma系列TOC分析儀所具備的性能特性,滿足4204《藥包材溶出物測定法》和USP標準要求的制藥用塑料包裝系統及其制造材料TOC測試。憑借儀器優秀的氧化能力,FR-NDIR檢測器和精密的設計,儀器可以滿足并且優于0.1-20mg/L的線性動態范圍。使用multi N/C pharma系列TOC分析儀,您的實驗室可以滿足制藥TOC測試的新挑戰 。